CSCI 201 Guest Lecture: Data Modeling
Exercise Solution

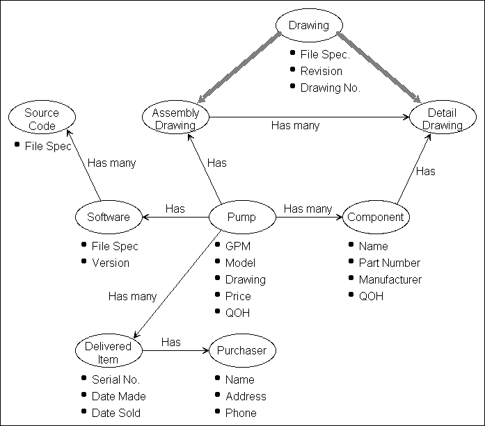
The PPC model is extended by adding drawing, software,
delivered item, and purchaser objects.
"Has many" relationships can have zero or more objects. "Has" relationships
mean has one only. Note that this is only a data model and does not include methods
necessary to perform the actions required of the software. The design and coding of
methods ("member functions," in C++) remains a problematic topic.
Email: Richard dot J dot Wagner at gmail dot com
dm10.htm, this hand crafted HTML file created October 18, 1997.
Last updated October 22, 2010, by
Rick Wagner. Copyright © 2010, all rights reserved.